The list of statuses presented below is for information only, since the statuses may be customized depending on the needs of your company.
ICON |
STATUS |
DESCRIPTION |
|---|---|---|
|
Vacant |
The shift is vacant. |
|
Filled |
A candidate has been assigned to the shift. |
|
TBC |
Stands for "To be confirmed". This status indicates that one of the two parties, the client or the candidate, has not confirmed the assignment. |
|
Not filled |
The agency has not found a candidate to fill the shift. |
|
Paid |
The shift has been paid to the candidate, but has not been billed to the client. |
|
Invoiced |
The shift has been billed to the client, but has not been paid to the candidate. |
|
Completed |
The shift has been paid to the candidate and billed to the client. |
|
Candidate cancelled |
The candidate notified that he will not be able to work for this shift. |
|
No-show |
The candidate did not come to work for this shift. |
|
Pending processing |
« This status is automatically applied if a filled request is not processed within 5 days after the date of the request. It is also possible to apply this status manually from any status after "Filled". The only option available from this status is "Shift may continue to be processed", which will return the shift to previous status.
|
|
Client cancelled |
The shift has been cancelled by the client. |
|
Agency cancelled |
This shift is an internal error.
« Note that the shifts having this status are not accounted in the clients requests. |
|
Ready to be processed |
The shift is ready to be paid and billed, it will be visible in the pay and billing management section. |
|
Transfer |
This status is not part of the statistics, it is not editable and is used for the transfer of candidates from a shift to another.
« PRIM makes a copy of the shift, with the same number, to keep a trace of the original assignment. |
|
Awaiting transfer |
This status is the copy of the shift that has a status "Transfer", which is used for the transfer of candidates from a shift to another. Allows assignment of a new candidate to the shift. |
|
Bank |
This shift has been worked, it is ready to be billed or has already been billed, but the candidate does not wish to be paid right now, he has chosen to put it in a time "Bank". |
|
To be replaced |
Indicates that it is a copy of a shift due to the cancellation or the absence of a candidate, you can assign a new candidate. |
|
Paid in wrong client |
The request has already been paid, but the client attached to it was not the correct one. By selecting this status, the candidate remains on the shift but can still be assigned elsewhere. A pop-up action window will tell the user what to do. |
|
Billed in wrong client |
The request has already been billed, but the client attached to it was not the correct one. By selecting this status, the candidate remains on the shift but can still be assigned elsewhere. A pop-up action window will tell the user what to do. |
|
Paid and billed in wrong client |
The request has already been paid and billed, but the client attached to it was not the correct one. By selecting this status, the candidate remains on the shift but can still be assigned elsewhere. A pop-up action window will tell the user what to do. |
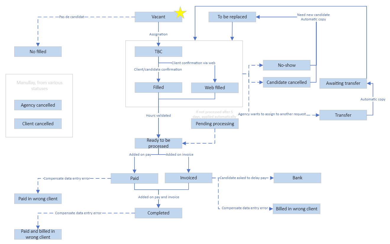
Below is a diagram showing the flow of shift statuses of our basic configuration.
Legend:
Solid line: the status is automatically applied based on action performed in PRIM.
Dotted line: the status can be applied manually from the previous status.
